一、培训安排
(一)培训时间:2025年11月20日-22日(9:00-12:00;13:30-17:00)
(二)培训地点:长沙市雨花区芙蓉中路三段569号湖南商会大厦东塔楼15楼湖南智多星公司
(三)考试时间:2025年11月22日 15:00-16:00
(四)收费标准:5800元/人
二、注意事项
(一)线上课程:线上录播课程的学习须在线下课程开始前24工作小时前完成,学员完成线上课程后才能参加线下培训课程及考试。
(二)短信提醒:培训前一天,将以短信形式发送课程安排,请注意查收。
(三)学员签到:学员在培训第一天、第二天、第三天的上午以及第三天下午课程考试,均需签到,课程签到时间为上午8:40-09:00;考试签到时间以监考人员现场安排为准。学员签到需字迹工整,不得代签。
(四)培训设备:建议学员携带笔记本电脑参加培训,培训过程中会提供估算工具进行估算练习。
(五)身份证件:参加考试的学员,请携带身份证,考试入场时须核查学员身份证件。
(六)成绩发布和制证:考试成绩将在考试结束后1周左右发布。通过考试的学员,需在规定时间内按规定要求上传电子版照片,照片要求如下:
1.背景颜色:白色;
2.照片尺寸:2寸近期正面免冠彩色半身证件照;358*441像素,350dpi分辨率,JPG格式;
3.照片大小:14-20K之间;
4.照片命名:姓名 身份证号.JPG;
三、咨询电话
宋智勇 13875977181(微信同号)
邹红梅 18684706219(微信同号)
四、培训教材
(一)《软件工程造价师课件》教材(培训现场发放)
(二)《GB/T 36964-2018 软件工程 软件开发成本度量规范释义》(该教材为非必选教材,学员可根据需求自行购买)
(三)《GB/T 36964-2018 软件工程 软件开发成本度量规范》(该教材为非必选教材,学员可根据需求自行购买)
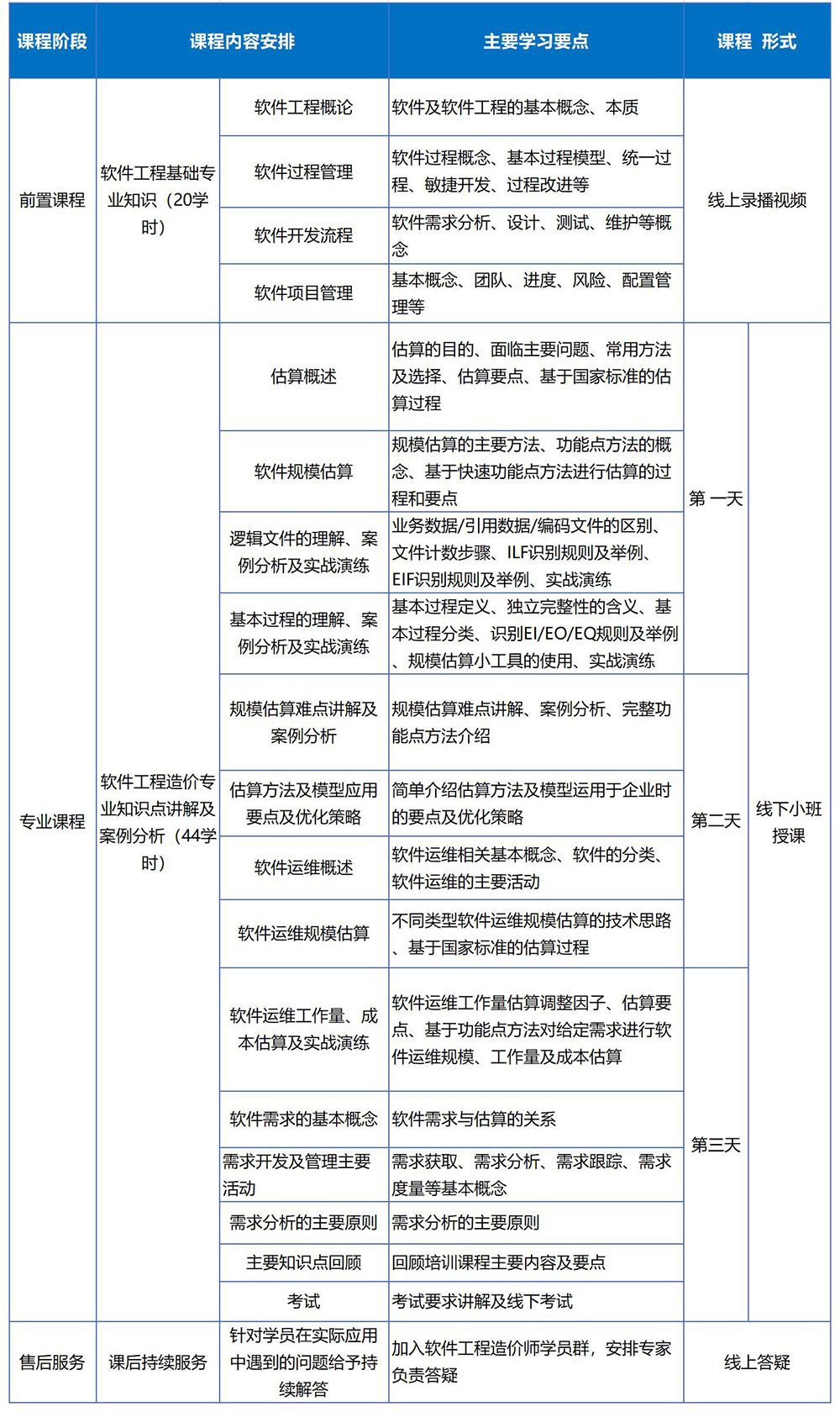
五、培训大纲








2026-04-02
10636
4006-258-995